· Oliver Köhn · automatisierungsbewertung · 3 min read
Wann lohnt sich Automatisierung?
Kriterien, um Automatisierungspotenziale zu erkennen.
Viele Unternehmen stehen vor der gleichen Frage:
Lohnt sich Automatisierung bei uns überhaupt – oder ist das nur zusätzlicher Aufwand?
Die Unsicherheit ist verständlich.
Denn nicht jeder Prozess eignet sich, und nicht jede Automatisierung bringt echten Mehrwert.
Die Folge:
Potenziale bleiben ungenutzt – oder es wird in die falschen Dinge investiert.
2. Warum das ein echtes Business-Problem ist
In der Praxis sehen wir zwei typische Extreme:
1. Zu wenig Automatisierung
- Mitarbeitende erledigen repetitive Aufgaben manuell
- Wissen steckt in Köpfen statt in Prozessen
- Skalierung ist kaum möglich
2. Falsche Automatisierung
- komplexe Tools ohne klaren Anwendungsfall
- hohe Implementierungskosten
- wenig tatsächlicher Nutzen
Das eigentliche Problem ist nicht die Technologie –
sondern die fehlende Klarheit darüber, wo Automatisierung wirklich sinnvoll ist.
3. Konkretes Praxisbeispiel
Ein mittelständisches Unternehmen im Servicebereich:
Täglich gehen 30–50 Kundenanfragen per E-Mail ein.
Die Inhalte sind oft ähnlich:
- Angebotsanfragen
- Rückfragen zu bestehenden Aufträgen
- Terminabstimmungen
Aktuell läuft alles manuell:
- E-Mails lesen
- Inhalte verstehen
- Informationen zusammensuchen
- Antwort formulieren
Das kostet pro Anfrage mehrere Minuten. Bei 40 Anfragen pro Tag sind das schnell 2–3 Stunden reine Bearbeitungszeit.
Die Frage:
Lohnt sich hier Automatisierung?
4. Wie die Lösung in der Praxis aussieht
Ein strukturierter Ansatz zeigt schnell, ob Automatisierung sinnvoll ist.
Im Beispiel:
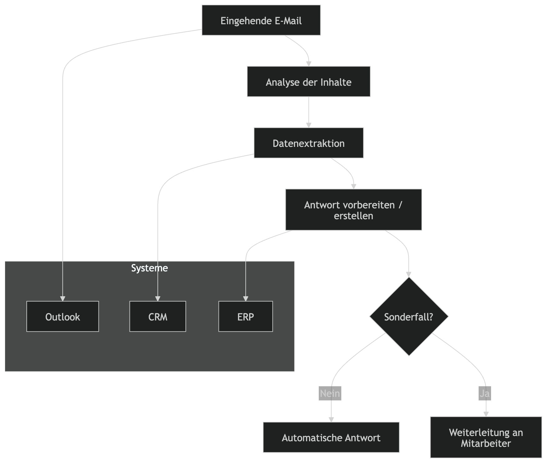
Eingehende E-Mails werden automatisch erkannt
Inhalte werden analysiert (z. B. Anfrage vs. Rückfrage)
relevante Daten werden extrahiert (z. B. Leistung, Ort, Zeitpunkt)
passende Antwort wird vorbereitet oder automatisch erstellt

Wichtig:
Es wird kein komplett neues System gebaut.
Bestehende Tools wie Outlook, CRM oder ERP bleiben bestehen –
sie werden nur sinnvoll verbunden.
5. Dynamisches Verhalten / Sonderfälle
Ein häufiger Einwand:
„Unsere Prozesse sind zu individuell.“
Das stimmt oft – aber nur teilweise.
In der Praxis werden Sonderfälle so behandelt:
- Unklare Anfragen → Weiterleitung an Mitarbeiter
- fehlende Informationen → automatische Rückfrage
- komplexe Fälle → manuelle Bearbeitung
Das System übernimmt also nicht alles, sondern:
Es automatisiert das Standardgeschäft – und übergibt den Rest sauber.
6. Sicherheit / Verlässlichkeit
Gerade bei Automatisierung stellt sich die Frage:
Kann ich mich darauf verlassen?
Wichtige Prinzipien:
- klare Regeln statt „Blackbox“
- nachvollziehbare Entscheidungen
- Logging aller Schritte
- einfache Eingriffsmöglichkeiten
Das Ziel ist nicht vollständige Autonomie, sondern:
kontrollierte Automatisierung
7. Wie das System funktioniert
Ein typisches Automatisierungssystem folgt einem klaren Ablauf:
1. Trigger
Ereignis startet den Prozess
(z. B. eingehende E-Mail)
2. Analyse
Inhalt wird verstanden
(z. B. Anfrage-Typ)
3. Extraktion
Relevante Daten werden strukturiert erfasst
(z. B. Kunde, Leistung, Datum)
4. Verarbeitung
Daten werden in Systeme übergeben
(z. B. CRM, ERP)
5. Aktion
Konkrete Handlung
(z. B. Antwort-Mail, Angebot)

Dieser Ablauf ist in den meisten Unternehmen erstaunlich ähnlich –
unabhängig von Branche oder Größe.
8. Business-Nutzen
Wenn Automatisierung sinnvoll eingesetzt wird, entstehen klare Vorteile:
1. Zeitersparnis
- repetitive Aufgaben entfallen
- Mitarbeitende können sich auf komplexe Fälle konzentrieren
2. Skalierbarkeit
- steigendes Anfragevolumen ohne proportional mehr Personal
- stabilere Prozesse
3. Qualität
- weniger Fehler
- konsistente Antworten
- vollständige Datenerfassung
4. Transparenz
- klare Prozesse statt individueller Arbeitsweisen
- bessere Auswertbarkeit
Ein oft unterschätzter Punkt:
Entlastung der Mitarbeitenden
Weniger monotone Aufgaben → höhere Zufriedenheit.
9. Fazit
Automatisierung lohnt sich nicht überall –
aber deutlich häufiger, als viele denken.
Die entscheidenden Kriterien sind:
- Wiederholung: passiert der Prozess regelmäßig?
- Volumen: tritt er oft genug auf?
- Struktur: lassen sich klare Muster erkennen?
Wenn diese drei Punkte erfüllt sind, ist Automatisierung meist sinnvoll.
Nicht als großes IT-Projekt –
sondern als gezielte Optimierung bestehender Abläufe.
10. Nächster Schritt
Die wichtigste Frage ist nicht:
„Welche Tools sollen wir einsetzen?“
Sondern:
Welche Prozesse kosten uns heute unnötig Zeit – und lassen sich strukturieren?
Genau hier setzen wir an.
Automatisierungspotenziale entdecken
Lassen Sie uns gemeinsam herausfinden, welche Prozesse sich in Ihrem Unternehmen automatisieren lassen.